Data - Advanced Analytics API
In this article, we will give a general explanation of the different data elements available through the Advanced Analytics API.
Compliance Computations
Compliance computations are the core of the Advanced Analytics data. They will allow you to analyze the compliance on an aggregate or detailed level in your organization. The compliance score is a percentage indicating how many of the required qualifications / skills are compliant. For example if 6 qualifications are required, but for only 2 of them people have actually demonstrated that they are skilled enough, the compliance score is 30%.
Advanced Analytics daily calculates and stores compliance on two levels :
For each AG5 grouping (role, department etc).
For every Employee-Qualification combination
For more details on the different types of compliance calculations, please refer to the article about compliance calculations.
Note: the compliance calculations are stored in the DataLake as Events (see below)
Statistics
Advanced Analytics stores some basic statistics about your AG5 data. For example the number of Results (Achievements) and number of Employees. These statistics are produced every day and therefore can show you trends over time.
Note: the statistics calculations are stored in the DataLake as Events (see below)
Entities
The Advanced Analytics Entity data contains detailed information about for example: Qualifications, Groupings, and reference data. This data serves mostly to support the analysis of the Compliance Calculations.
Events
There are three types of Event data available: Computation Event data, Entity Event data and SIEM Event data
The Computation Event data are the Compliance Calculations and Statistics as mentioned above.
Entity Event data contains all the changes in the Entities (create, update, delete). If, for performance reasons, Advanced Analytics users do not want to load all the entities every day, they can use these events to update the entities in their local storage.
SIEM (Security Information and Event Management) Event data contains a multitude of security related events. Like Login, Token renewal, Password reset, SSO, Application Errors etc.. For more info about SIEM events, please contact AG5 ([email protected]).
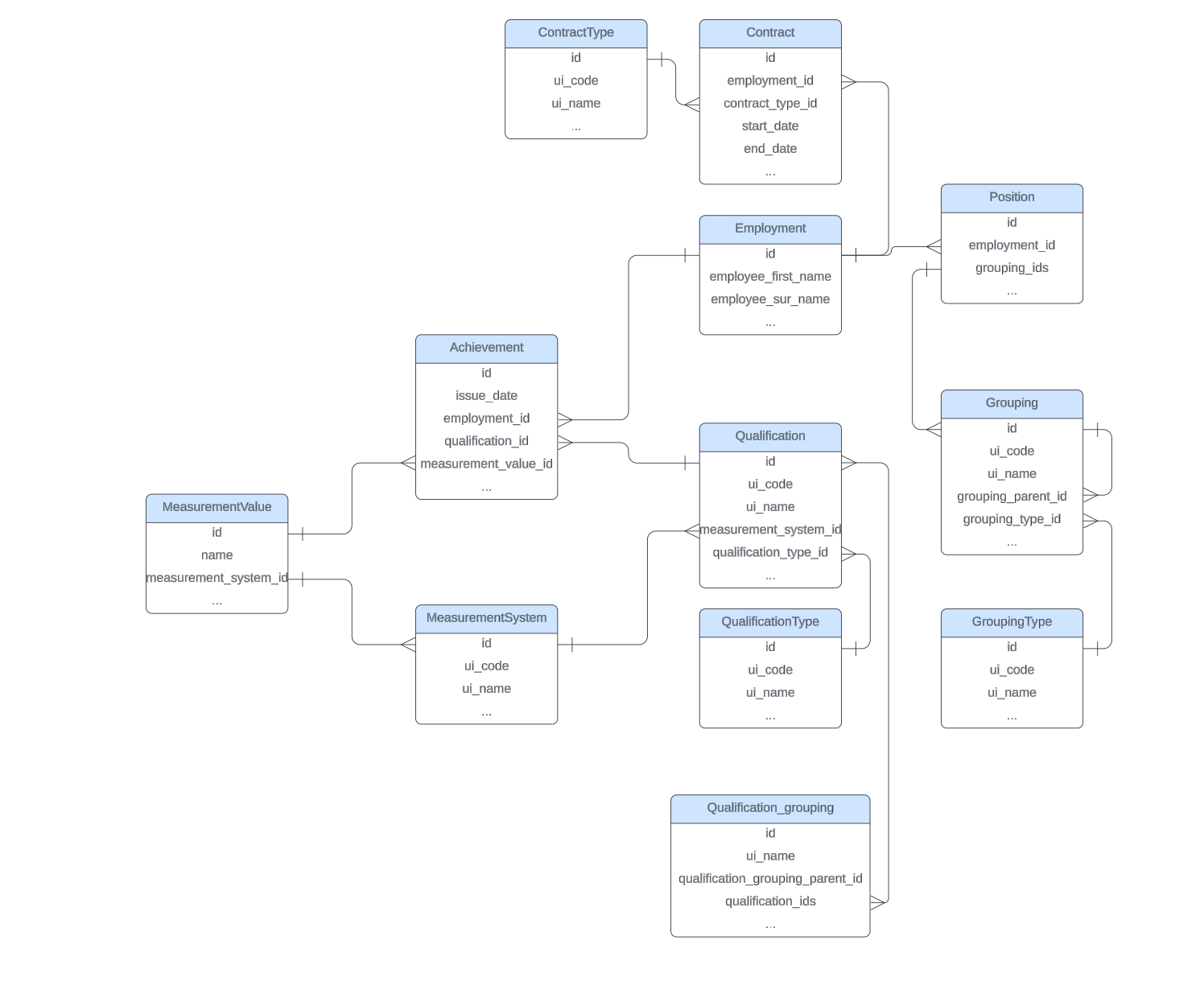
Data Relationships
The data has relationships which are modeled in the diagrams below.
Entity relationships:

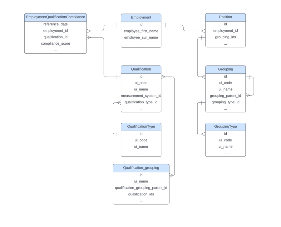
GroupingCompliance (Event) and Grouping (Entity) relationship:
EmploymentQualificationCompliance (Event) and Employment, Position and Qualification (Entities) relationship.
For examples on how to use these relationships to create KPIs or Dashboards, see the article about Example KPIs and Dashboards.
Last updated
Was this helpful?